| 最后恭喜大家在一周目就白金了明末这款游戏,这部作品还是很不错的,在黑神话之后能玩到这样一款国产游戏,我心里挺高兴的,希望我的攻略能帮助大家少走弯路,白金这部作品,O(∩_∩)O哈哈~ |
![]() |
《明末-渊虚之羽》白金攻略 结尾
结尾
评论
@blog_reimu_net 你可真狠,我见过最便宜的也得199带卷轴,120我绝对买不玩也能收藏啊!
@blog_reimu_net 我是在最贵的时候买的,由于要清关,等了一个多星期才到货,这一个星期就从300多降到了200出头,本想着退掉,结果退货要花50,于是咬牙坚持不退了,早知道能降价这么离谱还不如花这50......
@lijian0169 挂画我甚至刷到过单卖的,只值十几块,游戏本体前几天130+还是140+,反正价格经常都在变
@mirui-lovely 第一次玩魂游~觉得挺好玩的
@ayuylf 神火长枪,非常轮椅,武器自带的技能打中后敌人必定背对你,接个重击之后可以处决。后期点出三段突刺,大型BOSS没办法背身就用这招霸体输出。
@mirui-lovely 为什么不建议?
@ayuylf 就用大斧和长刀就能一直打到通关,大斧就一直用第一章能拿到的飞鸣大斧,这个大斧里面板最高;长刀就一直用那个曲边长刀,长刀里面板最高。
@athrundai 33号就是看的YKB的攻略,除了左右盲之外,真的非常好
@lcz-610 想挑战一下也行,毕竟没首发那么难了
@mirui-lovely 刚出的时候我拿到碟就玩了开头一部分~最近才有时间捡起来玩~感觉难度是降了挺多的~
@metroidpolis 同感,玩的时候感觉在玩血源
@lcz-610 这游戏有点类魂,而且很多设计不算友好,比如转角杀地雷杀之类的就是经常死心态容易崩,不知道现在有没有好转,反正刚开始各种地形杀很搞心态!
@lijin624 好的 感谢
@chinese-pandaman 好的 感谢
@lijian0169 转角杀不是很正常吗?
@saberymh 对的,没会员只能硬打四遍
@futexlocker 制作组想不到现在网上居然有这么多朱子朱孙吧,朱由检这种废物都有人粉
@yywsnake 他已经挣到钱了。。。
@jwj1085838187 没办法,索尼就是为了挣会员钱,他还特地把用U盘备份存档这个功能给砍了,这功能PS4有,PS5反而没有
@forevergiggs 好像是有ngo经费绞杀国产游戏,黑猴大意了让它爆了一波,明末被抓把柄直接往死里摁
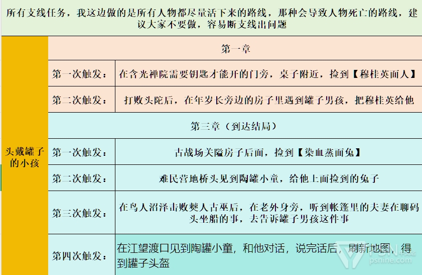
刚刚把明末白了,讲真确实不错的,很多发售初期被吐槽过于恶意的点也削弱过了,整体体验良好,不过楼上也提到这游戏实在太容易断支线了,尤其是如果先去了真武山后去云顶城会直接断一片,还有竹笋这种东西具体漏掉哪个估计也很难记得住,建议还是对着网上的流程攻略推图比较稳妥,只要注意一下夺舍结局备份存档的时机,不要在第4章一开始和说书人对话,而是到了地宫入口神龛再传回来就行
回复不能

,首发白金的,游戏真的可以,更何况现在更新优化了好几次
)

。话说这游戏会有dlc吗?

制作组自己给自己挖坑
不过好像这周三要来个1.7版本更新,不知道有什么变化,会不会影响现行攻略


