登录
认证
游戏
机因
问答
数折
约战
闲游
Store
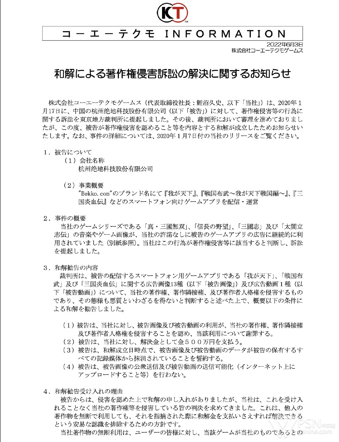
光荣特库摩宣布和杭州绝地科技股份有限公司达成和解。
被告承认侵权并道歉,此外还支付给光荣特库摩 500万日元的赔偿。
该公司宣传自家游戏时在广告中未经许可使用了《真三国无双》、《信长之野望》、《三国志》、《太阁立志传》中的音乐和图像。
微博
微信
psvyeung
2022-06-03 13:37 19回复
评论
还是用在油管广告上,是真的勇
luanwu1997
2022-06-03 13:44
虽然人家光荣日企,但平心而论,还是要的少了
ryu1sama
2022-06-03 13:55
好似,建议加大力度。
qiuhongchao123
2022-06-03 13:57
暗荣:你以为我认不得自己的游戏
shangshandaye
2022-06-03 14:11
笑死,居然在P9看到了前东家的新闻
实际游戏内容和三国志、信长野望还是差很多的,只是广告宣传的时候盗用了游戏截图
要类比的话其实是国内那种拿龙背上的骑兵CG宣传油腻师姐,还有拿利维坦短片宣传巨鲲的套路
kelhip
2022-06-03 14:38
如果说盗图,游戏头像之类的,何止这一家,每年都能看到很多三国志还有信野的,有些还是信野头像改成中国风模样的,我就不信都有授权
reikurosawa03
2022-06-03 15:43
页游数不清有多少
geminids_gy
2022-06-03 15:48
这赔偿比授权费便宜吧
wzy520cs
2022-06-03 17:06
这商家是不是傻啊
在油管上明目张胆抄,够勇啊
mr_smallzhan
2022-06-03 17:13
两年前的事了,现在才和解,不知道赔偿金够官司钱不
fyc134652
2022-06-03 17:22
@ryu1sama
不錯了,起碼沒有被反告
m678hk0078
2022-06-05 09:30修改
@ryu1sama
光荣能全身而退已经不错了好嘛……就我们这个版权环境,换了一些深圳杭州的大厂,抄了你的还要在本地法院起诉你,管你什么迪士尼任天堂脱裤魔,然后投点钱在网上水“XX已经不错了,其他国产厂家更烂”“世界上所有游戏都是互相借鉴,怎么就中国玩家这么敏感”之类的言论,一鱼多吃
然后版权这个事儿就咱也没人提了,这几十年多少国产游戏不都这样么……
evilfish_god
2022-06-05 12:31
@evilfish_god
化疼:你报我身份证号得了
gumikirai
2022-06-05 15:39
@evilfish_god
国内也太嚣张了吧。。。
vovovo1314
2022-06-05 16:52
希望能多告成功这些电子垃圾,做广告连实机图都不敢上只敢搞诈骗
@fyc134652
一般是败诉方全包吧
anameforliang
2022-06-05 17:02
字节的三国志战略版可是很赚钱的 每年都要分红光荣
打官司不赚钱无所谓 要维护IP价值
yes_rpg
2022-06-05 17:27
国内公司先上车后补票的经典套路,赢了血赚输了也不亏。
xenosoul999
2022-06-05 18:07修改
@gumikirai
和腾讯比的话,光荣也没好多少,新的高仿游戏应该已经在路上了
ikarusfly
2022-06-05 19:06
腾讯那成绩杠杠的 都能和暗荣30年老牌子游戏厂商掰腕子了 我看
shangshandaye
2022-06-05 21:34
回复不能
psvyeung
T