登录
认证
游戏
机因
问答
约战
闲游
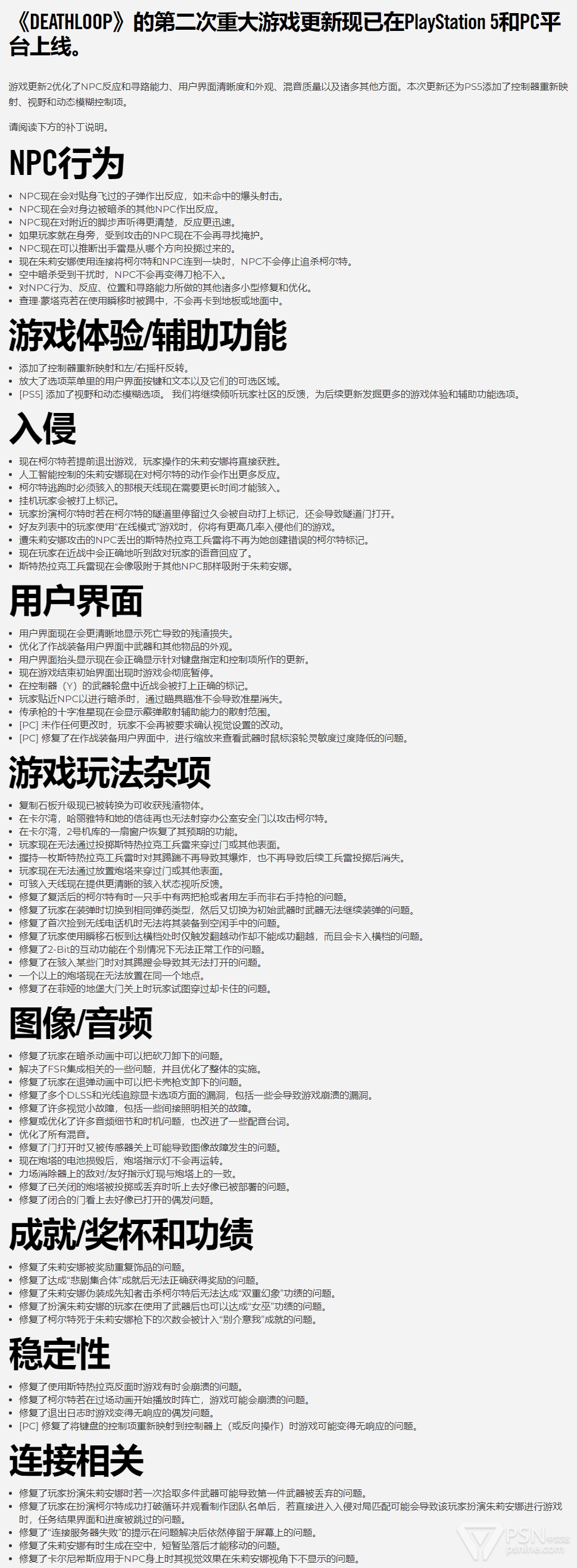
《死亡循环》的第二次重大游戏更新现已在PlayStation 5和PC平台上线。
游戏更新2优化了NPC反应和寻路能力、用户界面清晰度和外观、混音质量以及诸多其他方面。本次更新还为PS5添加了控制器重新映射、视野和动态模糊控制项。
请阅读下方的补丁说明(图片可点击放大观看)。
微博
superfinal8
2021-11-19 11:51 17回复
评论
都白金一个月了
gloryxie
2021-11-19 12:43
@gloryxie
之前打一半,误入歧途玩frycry 6去了。
ahem_edward
2021-11-19 13:13
得了吧……这游戏就是年度诈骗游戏,买通媒体给高分,名不副实,再怎么改,内容也是空洞、贴图也是差。
tilerphy
2021-11-19 13:30
说这么多有什么用,不如来个瑞奇与叮当那样的光追60帧模式
lucherchu
2021-11-19 14:27
这游戏独占时间一过是不是直接进XGP?
yywsnake
2021-11-19 15:04
@lucherchu
一个第一人称连自己脚都没做的,还想指望光追60
ms-caroldanvers
2021-11-19 15:07修改
这游戏内容空洞…深刻感受到了人与人之间的差异性
yoga0196
2021-11-19 17:36
@yywsnake
这游戏首发进 XGP 的,XGP 也有 PC 游戏。
wakune_kimu
2021-11-19 18:12
@wakune_kimu
并没有进pcxgp好吧
yoga0196
2021-11-19 18:20
@wakune_kimu
要不,之前先求证下?
luanwu1997
2021-11-19 22:02修改
@wakune_kimu
感谢你穿越回来!
yywsnake
2021-11-19 19:09
XBOX上首发进XGP,XGP也有(其他的)PC游戏,没啥毛病啊
wubs12345
2021-11-19 19:57
打个一起刷多人的广告,才买的实体
littlebigpig10
2021-11-19 21:16
@wakune_kimu
信口雌黄之前百度一下真的很简单哦亲
yysuyue
2021-11-19 22:25
死亡循环内容空洞,年度诈骗游戏,牛逼,我还能说什么?@tilerphy
rrobinvip
2021-11-19 22:35
@yoga0196
@luanwu1997
@yywsnake
@yysuyue
统一回复两下,因为第一下没了……我记错了,让各位看笑话了
wakune_kimu
2021-11-20 00:04
@rrobinvip
tilerphy
2021-11-26 09:29
回复不能
superfinal8
贵宾 Lv.1
T